How are 2nd order ODEs solved in python? With two variables in each of two second order differentials?
An answer to this question on Stack Overflow.
Question
I have been given two second order ODEs and I've been asked to solve them with odeint in python.
These are the equations:
d^x(t)/dt^2 = 10dy(t)/dt + x(t) - (k + 1)(x(t))/z^3
d^2y(t)/dt^2 = - 10dy(t)/dt + y(t) - ((k+1)(y(t) + k))/z^3
where z = np.sqrt((y+k)^2+x^2))
I've been given initial variables (x, y, dxdt, dydt) I know their values but I'm not stuck on typing them so I won't put them here.
def function(init, time, k):
xt = init[0]
yt = init[1]
z = np.sqrt((init[1]+k)^2+init[0]^2))
dxdt = init[2]
dydt = init[3]
ddxddt = 10*dydt + xt - ((k+1)(xt))/z^3
ddyddt = -10*dxdt + xt - ((k+1)(yt + k))/z^3
return(dxdt, ddxddt, dydt, ddyddt)
init = [0.921, 0, 0, 3.0]
values = odeint(function, initial, time, args(k,))
After this I define initial, and define time, k, and put them in the odeint.
But I can see that I am doing something really wrong with my actual set up function. I don't understand how to split up 2nd order odes.
Answer
You have a few mistakes here.
First: z^3 is not a power, it's the exclusive-or operation. In Python powers are done using the ** operator, so you'll want to be writing z**3.
Second: You've misnamed the arguments of your function. Instead of:
def function(init, time, k):
you should have
def function(state, time, k):
since state evolves according to the derivatives the function returns. It will only have the initial values in the first timestep.
Third: your state interpretation and state deltas are inconsistent. You write:
xt = init[0]
yt = init[1]
dxdt = init[2]
dydt = init[3]
But later
return dxdt, ddxddt, dydt, ddyddt
This implies, among other things, that dydt=ddxddt. You should instead write:
xt, yt, dxdt, dydt = state
[....]
return dxdt, dydt, ddxddt, ddyddt
Note that you then have to ensure your initial conditions agree with the way you've ordered your state.
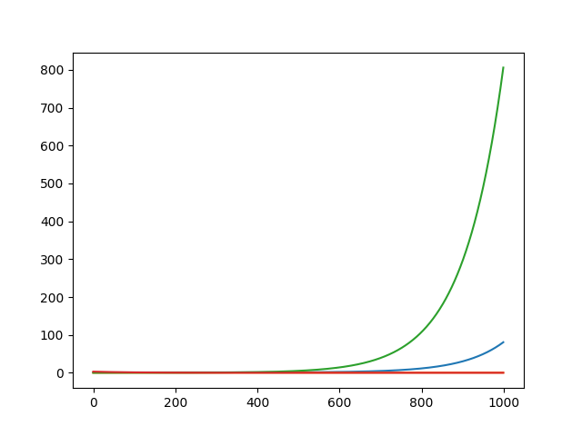
A minimum working example of a correct implementation might look like this:
import numpy as np
import scipy.integrate
import matplotlib.pyplot as plt
def function(state, time, k):
xt,yt,dxdt,dydt = state
z = np.sqrt((yt+k)**2+xt**2)
ddxddt = 10*dxdt + xt - ((k+1)*(xt ))/z**3
ddyddt = -10*dydt + yt - ((k+1)*(yt + k))/z**3
return dxdt, dydt, ddxddt, ddyddt
init = [
0.921, #x[0]
0, #y[0]
0, #x'[0]
3.0 #y'[0]
]
k = 1
times = np.linspace(0,1,1000)
values = scipy.integrate.odeint(function, init, times, args=(k,), tfirst=False)
plt.plot(values)
plt.show()
and gives this output:
