Find the smallest convex hull that enclose an arbitrary point
An answer to this question on the Scientific Computing Stack Exchange.
Question
Given a set of 2D points, I am trying to find the smallest convex hull that encloses an arbitrary point (which, in the general case, is not part of the set). By 'smallest convex hull' I am ideally thinking about its area, but I believe using the perimeter might also be good enough for my purposes.
The problem specification is quite simple, but it seems complex to implement such algorithm. I tried to do modify the jarvis march algorithm, but I didn't find a solution so far.
Appreciate any suggestions. Maybe there is a known algorithm for this?
Illustration of the problem (black are the points of the set, red is the target point and also the smallest convex hull
Answer
It's often best to start with the simplest, easiest-to-implement algorithm you can think of to test that your intuition on a problem is correct and that what you've built will match what you need.
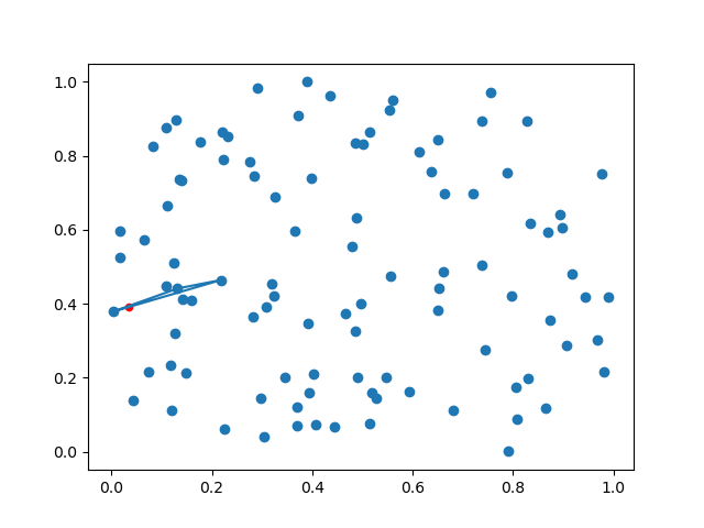
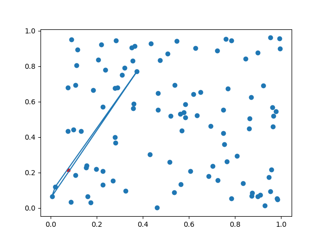
In this case, that's using a O(N³) algorithm to look at all combinations of points and choose the three that form a containing triangle of minimal area.
Doing that on random point sets gives solutions like these:
If this is what you wanted, then you can think about finding a faster solution. If not, you probably need additional constraints. The Delaunay triangulation, for instance, maximizes the minimal angle present in the triangulation. You can find the containing triangle using methods described here.
Implementation
#!/usr/bin/env python3
import matplotlib.pyplot as plt
import numpy as np
def gen_data(N: int) -> np.ndarray:
return np.random.rand(N,2)
def sign(p1: np.ndarray, p2: np.ndarray, p3: np.ndarray) -> bool:
return (p1[0] - p3[0]) * (p2[1] - p3[1]) - (p2[0] - p3[0]) * (p1[1] - p3[1])
def point_in_triangle(pt: np.ndarray, tri_pts: np.ndarray) -> bool:
d1 = sign(pt, tri_pts[0,:], tri_pts[1,:])
d2 = sign(pt, tri_pts[1,:], tri_pts[2,:])
d3 = sign(pt, tri_pts[2,:], tri_pts[0,:])
has_neg = (d1 < 0) or (d2 < 0) or (d3 < 0)
has_pos = (d1 > 0) or (d2 > 0) or (d3 > 0)
return not (has_neg and has_pos)
def heron_formula(pts: np.ndarray) -> float:
a = np.sqrt((pts[0,0]-pts[1,0])**2 + (pts[0,1]-pts[1,1])**2)
b = np.sqrt((pts[1,0]-pts[2,0])**2 + (pts[1,1]-pts[2,1])**2)
c = np.sqrt((pts[2,0]-pts[0,0])**2 + (pts[2,1]-pts[0,1])**2)
s = (a + b + c) / 2
return np.sqrt(s*(s-a)*(s-b)*(s-c))
def smallest_triangle(pt_to_find: np.ndarray, pts: np.ndarray) -> np.ndarray:
min_area_tri = np.inf
tri_pts = None
for i in range(len(pts)):
for j in range(i+1,len(pts)):
for k in range(j+1,len(pts)):
if point_in_triangle(pt_to_find, pts[(i,j,k),:]):
area = heron_formula(pts[(i,j,k),:])
if area < min_area_tri:
min_area_tri = area
tri_pts = pts[(i,j,k),:].copy()
if tri_pts is None:
raise Exception("No containing triangle found!")
else:
return tri_pts
pts = gen_data(100)
pt_to_find = gen_data(1)[0,:]
smallest = smallest_triangle(pt_to_find, pts)
print("Best area", heron_formula(smallest))
# Add first point to the end for drawing purposes
smallest = np.vstack((smallest, smallest[0,:]))
plt.scatter(pts[:,0], pts[:,1])
plt.scatter(pt_to_find[0], pt_to_find[1], c="red", s=20)
plt.plot(smallest[:,0], smallest[:,1], '-')
plt.show()


